Здравствуйте
Меня зовут Матвей, я разработчик чат-ботов на платформе salebot. Занимаюсь созданием чат-ботов 4 года. Имею сертификат о прохождении курса по созданию ботов на этой платформе. Всего создал более 25 различных чат-ботов. С моими работами можете ознакомиться по кнопке ниже
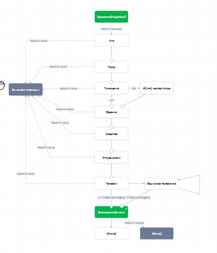
Чат-бот для пространства Самскара. Был выполнен мною в 2024 году.

Функционал бота:
1) Выбор мастеров
2) Запись на мероприятия
3) Выдача уникального промокода
4) Работа с гугл таблицей
5) Напоминание о мероприятиях
Ремонт бот
Бот дает пользователю возможность оставить заявку, которая будет направлена в группу в ТГ с мастерами, а также выбрать себе подходящего мастера. Бот также интегрирован с гугл таблицей
Чат-бот для продажи франшизы CrazyDrift
Данный бот был создан мной в августе 2023 года. Его цель - увеличение количество покупателей франшизы CrazyDrift

Функционал чат-бота:
1) Ведение диалога
2) Рандомизация текста
3) Подогрев клиентов
4) Интеграция с Битрикс 24
5) Настройка кастомных полей
В 2022 году я успешно прошел курс по созданию чат-ботов на платформе Salebot.

В ходе курса я познал многие возможности этой платформы. Я научился формировать воронки, настраивать интеграцию с гугл таблицами, АмоСРМ, Битрикс24, а также я научился работать с АПИ и многое другое
  • Мои работы
  • Отзывы
  • Профиль
  • Сертификат
  • Самскара
  • Ремонт бот
  • Франшиза